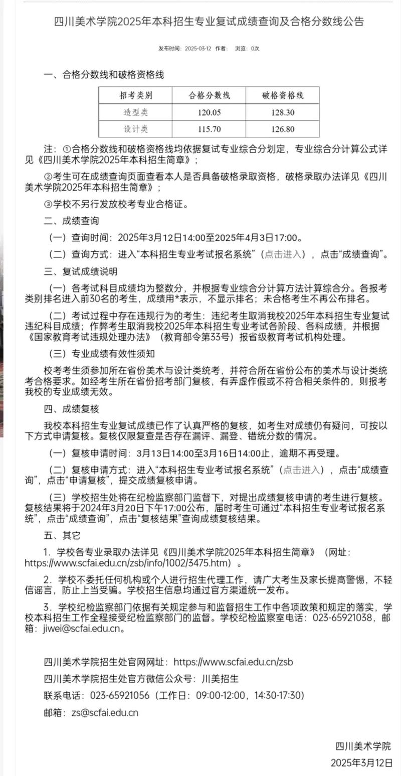
需要特别说明的是,四川省艺术类专业的录取分数线通常分为两种,它们是独立设置的本科艺术院校和省内外其他普通高校,这两类院校的划线标准和分数线是不同的。

(图片来源网络,侵删)
独立设置的本科艺术院校及参照院校(31所+13所)
这类院校拥有自主划定文化成绩和专业成绩录取线的权力,其分数线通常比省控线要高,且只在录取时公布,不提前对外划定统一的“专业线”。
重要提示: 对于2025年报考这类院校的四川考生,专业合格线由各招生院校自行划定,考生必须达到所报考院校的专业合格线,才有资格参与该院校的录取。
部分2025年独立院校在四川的校考合格线参考(仅供参考,具体以各校当年公布为准):
- 中央美术学院:造型艺术、中国画、艺术设计、实验艺术等专业合格线为220分(满分300分)。
- 中央戏剧学院:戏剧影视美术设计等专业合格线为70分(满分100分)。
- 北京电影学院:戏剧影视文学等专业合格线为90分(满分100分)。
- 中国传媒大学:播音与主持艺术、表演等专业合格线较高,具体分数线需查询该校当年招生简章。
- 上海戏剧学院:表演(戏剧影视)、戏剧影视导演等专业合格线为240分(满分300分)。
- 清华大学美术学院:设计学类、美术学类专业合格线为225分(满分300分)。
如果您想报考这类顶尖艺术院校,必须直接查询目标院校2025年发布的艺术类招生简章或录取公告,以获取其自行划定的专业合格线。

(图片来源网络,侵删)
省内外其他普通高校(使用四川省统考成绩)
这类院校采用四川省统一组织的艺术类专业考试成绩(即“省统考”),并执行四川省教育考试院统一划定的专业录取控制分数线,这个分数线就是我们通常所说的“四川省艺术类专业省控线”。
2025年四川省普通高校招生艺术类专业录取控制分数线
| 专业类别 | 专业总分 | 本科专业线 | 专科专业线 |
|---|---|---|---|
| 美术与设计类 | 300分 | 205分 | 165分 |
| 音乐类 | 300分 | 260分 | 225分 |
| 戏剧影视表演类 | 300分 | 290分 | 265分 |
| 播音与主持类 | 300分 | 190分 | 170分 |
| 服装表演类(模特) | 300分 | 170分 | 150分 |
| 编导类 | 200分 | 50分 | 45分 |
| 书法学(特设控制线) | 300分 | 220分 | - |
| 美术与设计类(职教师资班) | 300分 | 205分 | 165分 |
| 音乐类(职教师资班) | 300分 | 260分 | 225分 |
| 体育类(体育舞蹈) | 100分 | 76分 | 60分 |
数据来源: 四川省教育考试院2025年发布的《关于2025年普通高等学校艺术体育类专业招生工作的通知》。
如何解读和使用这些分数线?
-
资格线:省控线是考生参加艺术类录取的“入场券”,考生的专业统考成绩必须达到或超过相应类别的本科专业线,才有资格填报使用该省统考成绩的本科院校志愿。
- 例如:一位考生报考美术与设计类专业,他的统考成绩是200分,那么他就没有资格填报所有使用四川省美术统考成绩的本科院校志愿。
-
录取线:省控线不等于最终的录取线,这只是最低门槛,各大院校会在省控线的基础上,根据招生计划和考生报考情况,划定自己的实际录取分数线,这个分数线通常会远高于省控线。
(图片来源网络,侵删)- 例如:某大学美术与设计类专业在四川招生,计划10人,有30人过省控线且报考了该校,学校会从这30人中按文化成绩和专业成绩折算后的总分从高到低录取前10名,第10名考生的分数,才是该校当年的实际录取线。
-
双过线原则:艺术类录取通常要求考生专业成绩和文化成绩双过线,即:
- 专业成绩 ≥ 对应类别的省控线(或校考合格线)
- 文化成绩 ≥ 四川省艺术类文化录取控制线(2025年文科:335分,理科:350分)
- 然后才会按照院校的录取规则(如专业分优先、文化分优先、或综合分排序)进行投档录取。
- 想考顶尖艺术院校(如央美、中戏等):请务必查询目标院校2025年的校考合格线。
- 想考省内或省外普通本科院校:您的专业统考成绩必须达到上表中对应类别的本科专业线(如美术类需≥205分),这是最基本的要求。
希望以上信息能帮助到您!如果您需要了解具体院校2025年的录取分数线,可以提供学校名称,我可以帮您进一步查找。
