这是一个非常常见且重要的问题,音乐特长生考高中并没有一个统一的“分数线”,而是采用 “文化课成绩 + 专业课成绩”综合择优录取 的模式。

具体分数要求取决于三个核心因素:你所在地区;2. 你想报考的学校;3. 当年的招生政策。
下面我为你详细拆解一下,让你能清晰地了解自己需要准备到什么程度。
核心录取模式:文化分过线,专业排名录取
这是目前绝大多数地区和高中采用的录取方式,也是最主流的模式,可以把它理解为“双保险”:
-
文化课成绩(敲门砖):
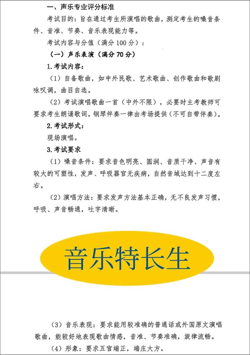
(图片来源网络,侵删)- 你必须达到当地教育部门划定的 “特长生文化课最低控制线”,这个分数线通常比普通高中录取线要低一些,但具体低多少因地区而异。
- 某市普通高中录取线是500分,那么特长生的文化课最低控制线可能是450分或460分,只有你的中考文化分达到或超过这个“门槛”,你的专业课成绩才有效。
-
专业课成绩(决定性因素):
- 在文化课过线的前提下,高中会根据你的 专业课排名 从高到低进行录取。
- 某高中计划招收10名音乐特长生,那么在所有文化课过线的考生中,专业课成绩排名第1到第名的同学就会被录取,即使你的文化分是600分,但如果你的专业排名在第11名,也很可能不会被录取。
简单总结:文化分是入场券,专业分是排位赛。
分数构成与计算方式(以“综合分”为例)
除了上述模式,部分学校或地区会采用 “综合分” 的方式进行录取,将文化和专业成绩按一定比例相加,从高到低录取。
综合分计算公式通常为: 综合分 = (文化课成绩 × 文化课权重) + (专业课成绩 × 专业课权重)

- 权重比例: 各个学校的权重比例不同,常见的有:
- 文化课50% + 专业课50% (最常见)
- 文化课40% + 专业课60% (更侧重专业)
- 文化课60% + 专业课40% (更侧重文化)
举个例子: 假设小明报考的学校采用 文化50% + 专业50% 的综合分录取模式。
- 小明的中考文化课成绩是 480分。
- 小明的专业课成绩(百分制)是 92分。
- 他的综合分计算如下:
- 文化分折算:480 × 50% = 240
- 专业分折算:92 × 50% = 46
- 综合总分 = 240 + 46 = 286分
所有报考该校音乐特长生的同学都按这个方法计算出综合分,学校从高到低录取。
如何查询你所在地区的具体分数线?
这是最关键的一步,信息必须准确,请按照以下顺序查询:
-
第一步:关注【当地教育局】官网
- 每年中考前后,市/区级教育局官网会发布最新的《高中阶段学校招生工作意见》或《特长生招生工作通知》,这是最权威的信息来源,里面会明确规定:
- 特长生文化课最低控制线是多少。
- 各高中的招生计划、专业测试时间、地点和内容。
- 录取规则是“文化过线,专业排名”还是“综合分录取”。
- 每年中考前后,市/区级教育局官网会发布最新的《高中阶段学校招生工作意见》或《特长生招生工作通知》,这是最权威的信息来源,里面会明确规定:
-
第二步:查询【目标高中】的官网或招生简章
- 这是最直接、最精准的方法,在你心仪的高中官网上,通常会有“招生信息”或“招生专栏”。
- 仔细阅读他们的《特长生招生简章》,里面会写明:
- 招生人数和具体专业(如声乐、器乐、舞蹈等)。
- 专业考试的要求和评分标准。
- 明确的录取规则和计算公式。
- 去年的录取分数线(作为参考)。
-
第三步:咨询你的【初中班主任或音乐老师】
他们每年都会送学生参加中考,对本地的政策和各高中的情况非常了解,可以给你提供非常实用的建议。
-
第四步:拨打【目标高中】的招生咨询电话
如果官网信息不清晰,直接打电话是最快的方式,向招生办老师询问清楚当年的录取规则和分数要求。
给音乐特长生的备考建议
-
两手都要抓,两手都要硬。
- 专业上: 提前一到两年开始准备,找专业的老师进行系统训练,不仅要会演奏/演唱,还要视唱练耳、乐理知识都过硬,专业考试是竞争最激烈的环节,务必拔尖。
- 文化上: 不要因为自己是特长生就放松文化课,每年都有专业顶尖但文化课没过线的同学,非常可惜,确保你的文化分能稳稳地超过最低控制线,越高越好,这样在综合分录取模式下才更有优势。
-
信息就是分数。
尽早确定1-3所目标学校,然后深入研究它们的招生简章,知己知彼,才能百战不殆。
-
保持良好心态。
特长生升学是一条充满挑战但也充满机遇的路,既要刻苦练习,也要劳逸结合,以最好的状态迎接考试。
最后总结: “音乐特长生考高中多少分?” = “达到当地教育局划定的文化课最低线 + 在目标高中专业测试中取得足够高的排名/综合分”。
请立刻行动起来,去查找你所在地区和目标高中的官方信息吧!祝你金榜题名!
