2025年河南专升本美术专业统一考试时间
根据河南省教育考试院发布的官方通知,2025年河南省普通高等学校选拔优秀专科毕业生进入本科阶段学习(简称“专升本”)美术专业统一考试的时间安排如下:

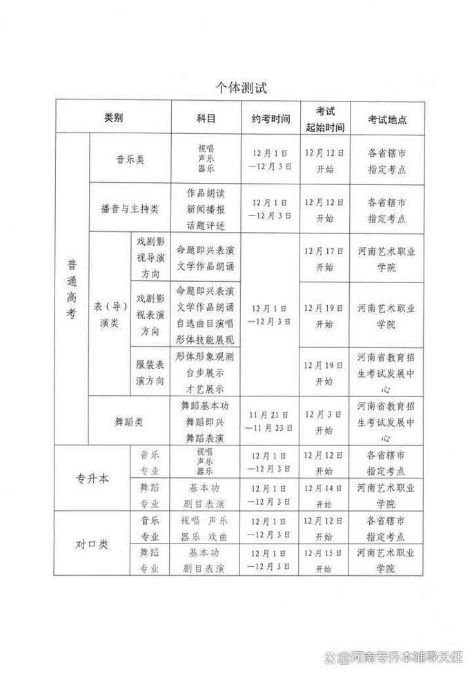
(图片来源网络,侵删)
- 考试日期: 2025年12月30日(星期日)
- 具体科目和时间:
- 上午 8:30 - 11:30: 素描
- 下午 13:30 - 16:30: 色彩
重要注意事项
-
官方信息以河南省教育考试院为准 以上时间是2025年专升本美术统考的官方安排,每年考试时间可能会有微调,因此最准确、最权威的信息来源永远是“河南省教育考试院”官方网站,建议您密切关注其发布的官方公告,以获取最新动态。
-
报名与考试时间点
- 报名时间: 通常在每年的9月份进行网上报名和资格审核,2025年的专升本报名工作已于2025年9月14日18:00正式结束。
- 打印准考证: 考生需要在考前一段时间内(通常是考前一周左右)登录报名系统自行打印准考证,准考证上会明确标注具体的考点、考场和座位号。
-
考试科目与内容
- 素描: 主要考察考生的造型基础、构图能力、空间感、体积感和对光影明暗的理解,考试内容通常为静物、石膏像或人像写生。
- 色彩: 主要考察考生的色彩感知能力、色彩运用技巧、画面组织能力和表现力,考试内容通常为静物写生。
-
考试地点 考生具体的考点安排会打印在准考证上,通常是河南省内指定的、具备条件的本科院校或中专学校,请务必提前查看准考证,并提前熟悉考点位置,以免耽误考试。
(图片来源网络,侵删) -
成绩公布 专业考试成绩一般会在考试结束后的一到两个月内公布,具体时间请留意河南省教育考试院的通知,专业考试合格是后续填报志愿和参加文化课考试的前提条件之一。
总结与建议
- 牢记核心时间: 对于准备参加2025年河南专升本美术统考的同学,可以参考2025年的时间节点,预计考试时间依然会安排在12月底的某个周日。
- 提前规划备考: 现在就应该开始系统性地进行素描和色彩的专项训练,夯实专业基础。
- 关注官方渠道: 请务必将“河南省教育考试院”官网(http://www.haeea.cn/)加入浏览器收藏夹,并密切关注其“专升本”专栏,及时获取所有官方通知。
- 保持信息畅通: 确保报名时预留的手机号码畅通,以便接收考试相关的短信提醒。
祝您备考顺利,取得理想的成绩!
