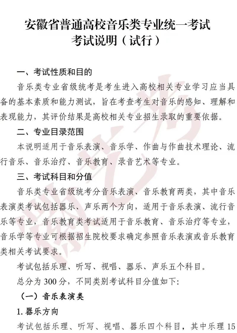
下面我将为你详细梳理音乐教育自学考试通常考什么,并提供一个通用的科目框架和备考建议。

(图片来源网络,侵删)
考试的总体目标
要明白音乐教育自考的核心目标是培养具备音乐专业技能和教育教学能力的复合型人才,考试内容必然围绕这两大块展开。
按学历层次划分的通用科目框架
(一) 专科层次(如音乐教育、音乐表演等专业)
专科阶段更侧重于基础技能的掌握和音乐素养的入门。
公共基础课(所有专业考生必考) 这些课程是为了提升你的综合素养,是拿到毕业证的“敲门砖”。
- 《中国近现代史纲要》
- 《马克思主义基本原理概论》
- 《英语(二)》 (部分院校可能可用其他课程替代)
- 《思想道德修养与法律基础》
专业核心课(音乐教育的重中之重) 这部分是体现你专业能力的核心,通常包括理论和技能两大类。

(图片来源网络,侵删)
-
理论类:
- 《基本乐理》:音乐的地基,音程、和弦、调式、节奏、记谱法等,必须学扎实。
- 《视唱练耳》:分为“视唱”(看谱即唱)和“练耳”(听音模唱、听辨),是培养音乐耳朵的关键课程。
- 《音乐欣赏》:学习中外经典音乐作品,了解不同时期的音乐风格和流派。
- 《民族民间音乐概论》:学习中国传统音乐,如民歌、戏曲、说唱、器乐等。
-
技能类(通常为选考或必考组合,需根据主考院校要求选择):
- 《声乐》:学习科学的发声方法和演唱技巧,准备几首不同风格的歌曲作为考试曲目。
- 《钢琴》:学习钢琴演奏的基本功,练习练习曲、复调、乐曲等,并可能需要为歌曲伴奏。
- 《器乐》:除了钢琴,其他乐器(如小提琴、古筝、二胡等)也可作为主考项,但选择范围取决于主考院校。
- 《和声学》:学习多声部音乐的写作与分析,是作曲和编配的基础。
教育实践/选修课
- 《教育学》:了解教育的基本原理、规律和方法。
- 《心理学》:特别是发展心理学和教育心理学,了解不同年龄段学生的心理特点。
- 《音乐教学法》:学习如何将音乐知识和技能传授给学生,包括奥尔夫、柯达伊等国际先进教学法。
(二) 本科层次(如音乐教育、音乐学专业)
本科阶段在专科基础上,要求更高、更深入,强调学术研究能力和更高水平的表演/创作能力。

(图片来源网络,侵删)
公共基础课
- 《中国近现代史纲要》
- 《马克思主义基本原理概论》
- 《英语(二)》
- 《思想道德修养与法律基础》
专业核心课
-
理论类(深度和广度都有提升):
- 《基本乐理》 和 《视唱练耳》(本科要求更高)
- 《和声学()》:更复杂的和声理论与应用。
- 《曲式与作品分析》:学习如何分析大型音乐作品的结构,是音乐分析的核心课程。
- 《中国音乐史》 和 《西方音乐史》:系统学习中外音乐发展的历史脉络。
- 《复调音乐》 和 《配器法》:作曲技术理论的高级课程。
- 《音乐美学》:从哲学和美学角度探讨音乐的本质和价值。
-
技能类(要求达到专业水准):
- 《声乐()》 或 《钢琴()》:作为主考项,要求有更深的艺术表现力和技术难度。
- 《器乐()》:同样要求较高水平。
- 《歌曲作法》:学习如何创作歌曲。
教育类与毕业论文
- 《教育学()》 和 《心理学()》:通常是更高阶的课程。
- 《音乐教育学》 或 《音乐课程与教学论》:深入探讨音乐教育的理论与实践。
- 《毕业论文(设计)》:这是本科毕业的最后一道门槛,你需要选择一个音乐教育相关的课题(如某位教学法在小学的应用、某部作品的教学设计等)进行深入研究并撰写论文,通常还需要进行论文答辩。
如何获取最准确的信息?
最重要的一步:查询你所在省份教育考试院官网或主考院校官网!
因为自考是“省考”,每个省份开考的专业和主考院校都不同,具体的科目代码、名称、考试时间、教材版本等都会有差异。
查询方法:
- 确定省份:广东省自学考试”。
- 访问官网:搜索“XX省教育考试院”或“XX省招生考试办公室”的官方网站。
- 找到栏目:在网站中找到“自学考试”、“考试报名”、“考试计划”或“专业介绍”等栏目。
- 查询专业:在专业列表中找到“音乐教育”或相关专业,查看其“考试计划”或“课程设置”,这里会列出该专业专科/本科阶段所有需要考试的科目、学分、考试方式等信息。
备考建议
- 先查政策,再定计划:务必先弄清楚自己所在省份的考试政策,再根据科目表制定详细的学习计划。
- 理论技能两手抓:音乐教育是理论和技能的结合,不要只埋头看书或只练琴,两者要同步进行,相辅相成。
- 重视基础:《乐理》和《视唱练耳》是所有音乐学习的基础,学不好这两门,后面的课程会非常吃力。
- 善用资源:除了官方教材,B站、慕课等平台有大量免费或优质的音乐理论、乐器教学视频,可以作为辅助学习材料。
- 报班与否:对于自学能力较弱、或者技能类(如钢琴、声乐)需要专业指导的考生,可以考虑报一些针对性的辅导班或找专业老师进行指导。
- 持之以恒:音乐技能的学习需要长期、持续的练习,三天打鱼两天晒网是行不通的,制定一个规律的练习和学习时间表并坚持下去。
希望这份详细的解答能帮助你更好地规划你的音乐教育自学考试之路!祝你考试顺利!
