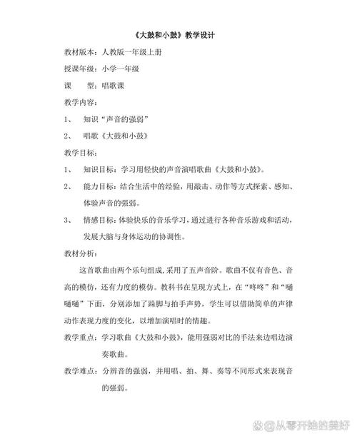
这份教案将遵循人教版教材的单元结构,并融入当前音乐教育提倡的核心素养(审美感知、艺术表现、创意实践、文化理解),注重学生的参与体验和创造能力的培养。

二年级上册音乐(人教版)全册教学规划与单元教案示例
学期总目标
-
知识与技能:
- 能用自然、有声音亮度的声音,有表情地演唱本册歌曲。
- 认识并初步掌握常用的节奏型,如:
X-(二分音符)、X(四分音符)、XX(八分音符)、X X(八分休止符)。 - 认识并能模唱简单的音程,如:
sol-mi、la-sol-mi。 - 认识常见的打击乐器(如:碰铃、三角铁、沙锤、双响筒等),并能参与简单的乐器合奏。
- 能听辨出音乐中的基本情绪(欢快、优美、抒情、雄壮等)和速度(快、慢)变化。
-
过程与方法:
- 通过聆听、演唱、演奏、律动、游戏、创编等多种音乐活动,激发学习兴趣。
- 引导学生在音乐活动中感受、体验和表现音乐,培养合作意识和创造能力。
- 学习运用身体乐器和简易打击乐器为歌曲伴奏。
-
情感态度与价值观:
- 感受音乐的美,喜欢聆听和演唱歌曲,体验音乐带来的快乐。
- 培养乐观向上的生活态度,热爱大自然,热爱生活。
- 初步了解中外优秀音乐文化,增强民族自豪感。
教学重点与难点
- 重点: 歌曲的准确演唱与情感表达;基本节奏的掌握与运用;积极参与音乐活动。
- 难点: 音准的把握,特别是
sol-mi等音程;节奏的稳定与协调;二声部或多声部合作的初步体验。
第一单元:问声好
单元分析
本单元以“问声好”为主题,通过亲切、活泼的歌曲和音乐游戏,引导学生感受音乐与人、与生活、与自然的联系,培养学生文明礼貌的好习惯,并初步建立音乐课堂的常规。

单元目标
- 能用亲切、自然的声音演唱《早上好》和《小树叶》,感受歌曲欢快与优美的不同情绪。
- 认识并掌握
X-(二分音符) 和X(四分音符) 的节奏,并能进行简单的节奏模仿和创编。 - 通过音乐游戏《森林里的早晨》,感受音乐的强弱和快慢变化,培养听辨能力。
- 培养学生主动问好、乐于与人交往的良好品质。
课时安排:3课时
第一课时:《早上好》
【教学目标】
- 审美感知: 感受歌曲《早上好》欢快、活泼的情绪,体会音乐带来的清晨问候的美好。
- 艺术表现: 能用轻快、有弹性的声音演唱歌曲,并尝试加入简单的动作进行表演。
- 创意实践: 能用身体动作(拍手、跺脚)或打击乐器为歌曲伴奏,表现稳定的
X(四分音符) 节奏。 - 文化理解: 理解“问好”是人际交往的礼貌行为,将音乐与生活礼仪相结合。
【教学重难点】
- 重点: 用有感情的声音演唱歌曲,掌握歌曲的节奏。
- 难点: 歌曲中“早上好”这句歌词的节奏切分感。
【教学准备】
- 钢琴、多媒体课件、歌曲音频、碰铃、沙锤等打击乐器。
【教学过程】

(一) 组织教学,情境导入 (约5分钟)
- 律动问好: 教师播放一段轻快的音乐,带领学生做简单的律动,如:拍手、点头、微笑。
- 情境创设: “同学们,太阳公公起床了,新的一天开始了!森林里的小动物们也开始互相问好啦!让我们听听它们是怎么说的?”
- 初听歌曲: 播放歌曲《早上好》音频,提问:“歌曲的情绪是怎样的?你听到了哪些小动物在问好?”(引导学生说出欢快、活泼的情绪,并想象有小鸟、小兔子等)。
(二) 新课教学 (约20分钟)
-
节奏学习 (突破难点):
- 教师出示节奏卡片
X X | X X |(早 上 好 | 你 好 |)。 - 带领学生用拍手的方式练习这个节奏,可以先慢速,再加速。
- 加入歌词,用“da”代替歌词进行模唱,如:“da da | da |”。
- 强调“早上好”三个字要唱得连贯、有弹性,不要拖沓。
- 教师出示节奏卡片
-
旋律学唱:
- 教师用钢琴范唱歌曲,学生用“lu”轻声跟唱旋律,注意音高和节奏。
- 采用接龙游戏:教师唱一句,学生唱一句。
- 完整跟唱歌词,教师及时纠正音准和咬字问题。
-
歌曲处理与表现:
- 情绪引导: “清晨的阳光暖暖的,我们的心情怎么样?”(引导学生用明亮、愉快的声音演唱。)
- 动作创编: 鼓励学生为歌曲创编简单的动作,如:唱到“早上好”时挥手,唱到“小鸟”时做小鸟飞的动作等。
- 分组表演: 分组进行演唱和表演,互相评价。
(三) 巩固与拓展 (约10分钟)
-
乐器伴奏:
- 将学生分为两组,一组为“碰铃组”,负责敲击强拍(每小节第一拍)。
- 另一组为“沙锤组”,负责敲击弱拍(每小节第二、三拍)。
- 教师指挥,学生尝试为歌曲伴奏,体验合作的乐趣。
-
情景表演:
学生自由选择角色(小鸟、小兔、太阳等),在音乐中进行情景表演,将歌曲、动作、伴奏融为一体。
(四) 课堂小结 (约5分钟)
- 教师总结:“今天我们用歌声和动作问候了新的一天,希望同学们每天都能像歌曲里一样,快乐、有礼貌地开始生活,让我们带着好心情,对身边的老师和同学说一声‘早上好’吧!”
- 在《早上好》的音乐声中,师生再见,结束本课。
【板书设计】
第一单元:问声好
《早上好》
情绪:欢快、活泼
节奏: X X | X X | (拍手练习)
早 上 好 | 你 好 |
乐器:碰铃(强拍) 沙锤(弱拍)
第二单元:时间的歌
单元分析
本单元围绕“时间”这一主题,通过歌曲《小闹钟》和《时间像小马车》,引导学生认识时间的宝贵,懂得珍惜时间,并学习附点音符 X. 的节奏,感受音乐中时间的流动感。
单元目标
- 能用活泼、富有弹性的声音演唱《小闹钟》和《时间像小马车》,理解歌曲珍惜时间的内涵。
- 认识并掌握附点四分音符
X.的节奏,能听辨并拍打X.和X X的区别。 - 能用打击乐器为歌曲《小闹钟》伴奏,模仿闹钟“滴答滴答”的声音。
- 初步建立时间观念,养成珍惜时间、按时作息的好习惯。
课时安排:3课时
第一课时:《小闹钟》
【教学目标】
- 审美感知: 感受歌曲《小闹钟》诙谐、有趣的风格,听辨出音乐中模仿闹钟“滴答”声的节奏和音色。
- 艺术表现: 能用轻快、跳跃的声音演唱歌曲,准确表现
X.和XX的节奏。 - 创意实践: 能用双响筒或沙锤模仿闹钟的声音,为歌曲伴奏,并尝试创编简单的“闹钟叫醒”情景剧。
- 文化理解: 了解闹钟是时间的象征,懂得时间的重要性,培养守时的好习惯。
【教学重难点】
- 重点: 准确演唱带有附点节奏
X.的乐句。 - 难点: 理解并表现附点节奏的“弹性”和“推动感”。
【教学准备】
- 钢琴、多媒体课件、歌曲音频、双响筒、沙锤、闹钟图片或实物。
【教学过程】
(一) 导入新课 (约5分钟)
- 谜语导入: “圆圆的脸儿,细细的腿,每天催我早早起,猜猜它是谁?”(谜底:闹钟)
- 声音模仿: 出示闹钟实物或图片,播放闹钟“滴答滴答”的声音,提问:“谁能模仿一下闹钟的声音?”(引导学生用舌头或嘴巴发出“嗒-嗒-”的声音)。
- 节奏引出: 教师将学生的模仿转化为节奏
X. X | X X |(嗒 - 嗒 | 嗒 嗒 |),带领学生用拍手的方式练习。
(二) 歌曲学唱 (约20分钟)
-
聆听歌曲: 播放歌曲《小闹钟》,提问:“歌曲里的小闹钟是什么样子的?它有什么作用?”
-
分句教学:
- 教师弹琴,分句教唱,重点教唱带有附点节奏的乐句,如:“嘀嗒嘀嗒,嘀嗒嘀嗒”。
- 难点突破: 将
X.和X X进行对比练习。X.是“长-短”,X X是“短-短”,教师可以带领学生边拍手边念,感受“长-短”的弹性感。 - 完整跟唱,提醒学生用轻快、跳跃的声音,像小闹钟一样“精神”。
-
歌曲处理:
- 情绪引导: “小闹钟是不是很尽职?我们唱的时候要把它这种可爱的、催促人的感觉唱出来。”
- 动作设计: 唱到“嘀嗒嘀嗒”时,用手指模仿时针和分针转动;唱到“快起床”时,做伸懒腰的动作。
(三) 创编与表现 (约10分钟)
-
乐器伴奏:
- “我们的小乐队来啦!谁愿意来当‘小闹钟’?”
- 指导学生用双响筒敲击
X. X | X X |的节奏,模仿闹钟声。 - 其他学生演唱歌曲,教师指挥,形成简单的歌曲伴奏。
-
情景剧创编:
- 分组讨论:早上,小闹钟响了,小朋友是怎么起床的?(可能是不情愿地按掉闹钟,揉揉眼睛,然后精神饱满地起床。)
- 学生分组创编并表演一个“小闹钟叫我起床”的小短剧,融入歌曲和动作。
(四) 课堂小结 (约5分钟)
- 教师总结:“小闹钟每天准时叫我们起床,提醒我们时间宝贵,时间就像小马车一样,跑得飞快,我们一定要珍惜时间,做时间的小主人,不要让时间白白溜走哦!”
- 在《小闹钟》的音乐声中,结束本课。
【板书设计】
第二单元:时间的歌
《小闹钟》
节奏: X. X | X X | (附点节奏)
嗒 - 嗒 | 嗒 嗒 |
乐器:双响筒(模仿滴答声)
寓意:珍惜时间,做时间的小主人
第三单元:童话故事
单元分析
本单元以“童话故事”为载体,选取了经典童话《小红帽》和《大鹿》作为教学内容,通过听、唱、演、奏等多种形式,激发学生的想象力,培养他们的音乐表现力和合作精神,并在潜移默化中进行安全教育。
单元目标
- 能用叙事性的、有感情的声音演唱《小红帽》和《大鹿》,并能参与童话音乐剧的表演。
- 认识并掌握力度记号
f(强) 和p(弱),能在演唱和演奏中做出对比。 - 能根据故事情节,选择合适的乐器和音色进行伴奏,如用木鱼表现大鹿的脚步声。
- 通过童话故事,增强自我保护意识,学习勇敢、乐于助人的品质。
课时安排:3课时
第一课时:《小红帽》
【教学目标】
- 审美感知: 感受歌曲《小红帽》叙事性的旋律和轻快的节奏,想象童话故事中的情景。
- 艺术表现: 能用清晰、明亮的声音,有感情地演唱歌曲,表现出小红帽的天真和遇到大灰狼时的紧张。
- 创意实践: 能根据歌曲内容,创编简单的角色动作,并尝试用打击乐器(如三角铁、响板)为歌曲伴奏。
- 文化理解: 了解《小红帽》的童话故事,理解故事所蕴含的“不要和陌生人说话”的安全教育意义。
【教学重难点】
- 重点: 完整、有感情地演唱歌曲,理解并表现歌曲的叙事性。
- 难点: 歌曲中一字多音处的准确演唱,以及通过声音和表情表现故事情绪的变化。
【教学准备】
- 钢琴、多媒体课件、歌曲音频、小红帽和大灰狼的头饰或图片、三角铁、响板、沙锤。
【教学过程】
(一) 故事导入 (约5分钟)
- 情境创设: 播放一段森林背景音乐,教师声情并茂地讲述《小红帽》的故事片段(从出门到遇到大灰狼)。
- 提问互动: “故事里都有谁?小红帽要去哪里?她路上遇到了谁?”
- 揭示课题: “我们就来学习一首关于小红帽的歌曲,看看歌曲里是怎么唱的。”
(二) 歌曲学唱 (约20分钟)
-
初听歌曲: 播放歌曲《小红帽》,提问:“歌曲的情绪是怎样的?它和刚才讲的故事一样吗?”(引导学生发现歌曲是欢快的,与故事的紧张情节形成对比)。
-
节奏与旋律练习:
- 教师出示歌曲中的典型节奏,如
X X X | X X |(我 给 奶 奶 | 送 点 心 |),带领学生练习。 - 用“lu”模唱旋律,注意一字多音处的连贯和音准。
- 教师出示歌曲中的典型节奏,如
-
分句教唱:
- 教师弹琴,分句教唱歌词,注意吐字清晰,像讲故事一样把歌词唱清楚。
- 情绪引导: 唱到“我给奶奶送点心”时,要表现出小红帽的乖巧和天真;唱到“我是小红帽”时,可以稍微自豪一点。
-
完整演唱:
带领学生完整演唱歌曲,提醒学生注意呼吸和句子的连贯性。
(三) 表演与创编 (约10分钟)
-
角色扮演:
- 邀请学生戴上小红帽的头饰,边唱边表演,可以设计提着小篮子、蹦蹦跳跳走路等动作。
- 邀请另一位学生扮演大灰狼,在小红帽唱到“我是小红帽”时出场,做出“狡猾”的表情和动作。
-
小小乐队:
- “森林里除了小红帽和大灰狼,还有谁呢?”(小鸟、小兔子等)
- 将学生分为三组:
- 演唱组: 负责演唱歌曲。
- 小红帽组: 负责表演。
- 伴奏组: 用三角铁(代表清脆的鸟鸣或阳光)在每小节的第一拍敲击;用响板(代表走路声)在乐句中敲击;用沙锤(代表树叶沙沙声)轻轻地摇动。
- 教师指挥,进行综合表演。
(四) 课堂小结 (约5分钟)
- 教师总结:“小红帽的故事我们都懂了,歌曲虽然很欢快,但我们也要记住故事里的教训:不要轻易相信陌生人,不要随便和陌生人走,希望大家都能像歌曲里的小红帽一样,健康快乐地成长!”
- 在《小红帽》的音乐声中,师生再见。
【板书设计】
第三单元:童话故事
《小红帽》
情绪:轻快、叙事
角色:小红帽、大灰狼
寓意:不要和陌生人说话
乐器:三角铁、响板、沙锤
第四、五、六单元教学建议
-
第四单元:跳起舞
- 主题: 蒙古族音乐风格。
- 核心歌曲: 《草原就是我的家》。
- 教学要点: 感受蒙古族音乐的辽阔、舒展,学习“骑马”的基本舞步,认识“长调”和“短调”的音乐特点,可引入马头琴的音色欣赏。
- 活动设计: 举办“草原那达慕”班级联欢会,进行歌舞表演。
-
第五单元:愉快的劳动
- 主题: 劳动与音乐。
- 核心歌曲: 《其多列》。
- 教学要点: 感受歌曲欢快、节奏鲜明的特点,学习哈尼族的音乐文化,通过劳动动作(如:擦桌子、扫地)与节奏结合,体验“劳动最光荣”。
- 活动设计: 创编“劳动节奏歌”,分组进行“劳动歌会”比赛。
-
第六单元:可爱的动物
- 主题: 动物与音乐。
- 核心歌曲: 《小动物回家》。
- 教学要点: 感受不同动物的音乐形象,学习休止符
X(八分休止符) 的停顿感,培养爱护动物、保护环境的意识。 - 活动设计: 举办“森林音乐会”,学生选择自己喜欢的小动物,用歌声、乐器和动作进行表演。
教学反思与评价
- 过程性评价: 关注学生在每一堂课中的参与度、合作精神和创造表现,通过观察、提问、小组展示等方式,及时给予鼓励性评价。
- 终结性评价: 学期末可组织一次“班级音乐会”,让学生以小组为单位,选择本学期学过的一首歌曲或一个音乐片段进行综合表演(演唱+演奏+表演),作为学期学习成果的展示。
- 教学反思: 每节课后,教师应反思教学目标的达成情况、教学环节设计的有效性、学生的反馈等,以便及时调整教学策略,提高教学质量。
希望这份详细的教案能对您的教学工作有所帮助!祝您教学顺利,与学生们在音乐的海洋里共同成长!
