这是一个非常重要的问题,答案是:考,而且专业考试是整个专升本考试中占比最大、难度最高、最核心的部分。

(图片来源网络,侵删)
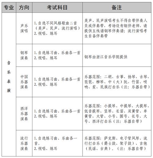
音乐专升本考试通常分为两大块:文化课 和 专业课,两者都必须通过,才能被录取。
下面我为你详细拆解一下:
专业课考试 (核心部分)
这部分是考察你作为一名音乐专业学生的“硬实力”,是决定你能否被录取的关键,考试内容通常分为两大类:
专业主科 (也叫“专业技能”或“主项”)
这是你报考时所选择的主修乐器或主修方向,是你音乐水平的集中体现。

(图片来源网络,侵删)
- 考试形式: 现场演奏或演唱。
- 器乐类: 通常要求演奏2-3首不同风格、不同时期的乐曲,曲目难度要求较高,一般相当于或高于业余考级的8-10级水平,考官不仅会考察你的技术(音准、节奏、速度、力度),更会注重你的音乐表现力、情感处理和舞台驾驭能力。
- 声乐类: 同样要求演唱2-3首歌曲,通常包括一首中国艺术歌曲/民歌和一首外国艺术歌曲/歌剧咏叹调,考察范围包括嗓音条件、音域、音色、气息控制、语言(意大利语、德语等)、情感表达等。
- 其他专业: 如作曲专业,可能会要求提交作品并进行答辩;音乐学专业,可能会有笔试或面试,考察音乐理论知识和音乐史素养。
主科就是你的“独秀”,是你安身立命的根本。
音乐理论 (也叫“乐理”)
这是所有音乐专业学生的“基本功”,是衡量你音乐素养的“硬指标”。
- 考试形式: 笔试,闭卷考试。
- 题型非常固定,类似于高考或艺考的乐理题,包括但不限于:
- 音程、和弦的识别与构成
- 调式与调性分析(大小调、民族调式等)
- 节奏、节拍、拍号
- 音乐术语(意大利语、德语等)
- 常见音乐织体、曲式结构分析
- 简谱与五线谱互译等
乐理是“门槛”,分数必须达到及格线,否则即使主科考得再好也可能被一票否决。
视唱练耳
这是培养音乐耳朵的科目,考察你的听音和读谱能力。

(图片来源网络,侵删)
- 考试形式: 现场面试,通常由主考官弹奏或播放,考生进行模唱、听辨或视唱。
- 视唱: 现场拿到一条从未见过的高音谱号或低音谱号的简短旋律,用“啦”或唱名准确、流畅地唱出来。
- 练耳:
- 模唱: 模唱单音、音程、和弦。
- 听辨: 听辨音程、和弦的性质(大、小、增、减)、节奏型、旋律片段等。
- 听写: 将听到的旋律、节奏或音程和弦写在五线谱上。
视唱练耳是“内功”,决定了你未来在音乐道路上能走多远。
文化课考试 (基础门槛)
这部分和普通类专升本的考试科目类似,是国家为了筛选学生而设置的统一考试。
- 考试科目: 通常为 两门公共课。
- 英语 (必考)
- 计算机 (必考)
- 部分省份或院校可能还会考 大学语文 或 高等数学,具体需要查看当年的招生简章。
文化课是“入场券”,它决定了你的录取下限,即使你专业能力再强,如果文化课分数不够,也无法被心仪的本科院校录取。
总结与建议
| 考试类别 | 考察重点 | 备考建议 | |
|---|---|---|---|
| 专业课 | 专业主科 (器乐/声乐) | 技术水平、音乐表现力、舞台自信 | 早开始,找好老师,打磨2-3首高质量的考试曲目,反复练习,追求完美。 |
| 乐理 | 音乐基础知识、理论功底 | 系统学习,多做习题,乐理是纯记忆和逻辑,需要大量刷题来巩固,争取拿高分。 | |
| 视唱练耳 | 听音能力、读谱能力 | 每日练习,坚持不懈,找同学或老师互相考,利用APP辅助练习,耳朵是练出来的。 | |
| 文化课 | 英语、计算机等 | 基础知识、学习能力 | 战线不宜过长,但需持之以恒,制定学习计划,背单词、刷题,保证过线,争取更高分。 |
给你的最终建议:
- 立刻查找目标院校的招生简章! 这是最最最重要的一步!每个省份、每个学校的考试科目、内容、分值比例、参考书目都不同,这是你所有备考工作的“圣经”。
- 专业课是重中之重,文化课可以突击,但专业技能和乐理视唱练耳需要长时间的积累,从现在开始,就要把大部分精力投入到专业学习中。
- 文化课不能放弃,每年都有很多学生因为专业课考得很好,但文化课差几分而与本科失之交臂,每天抽出固定时间学习英语和计算机,保证基础分。
祝你备考顺利,成功上岸理想的本科院校!
