上海音乐学院社会艺术水平考级
这是在重庆乃至全国都非常知名和权威的考级机构之一。

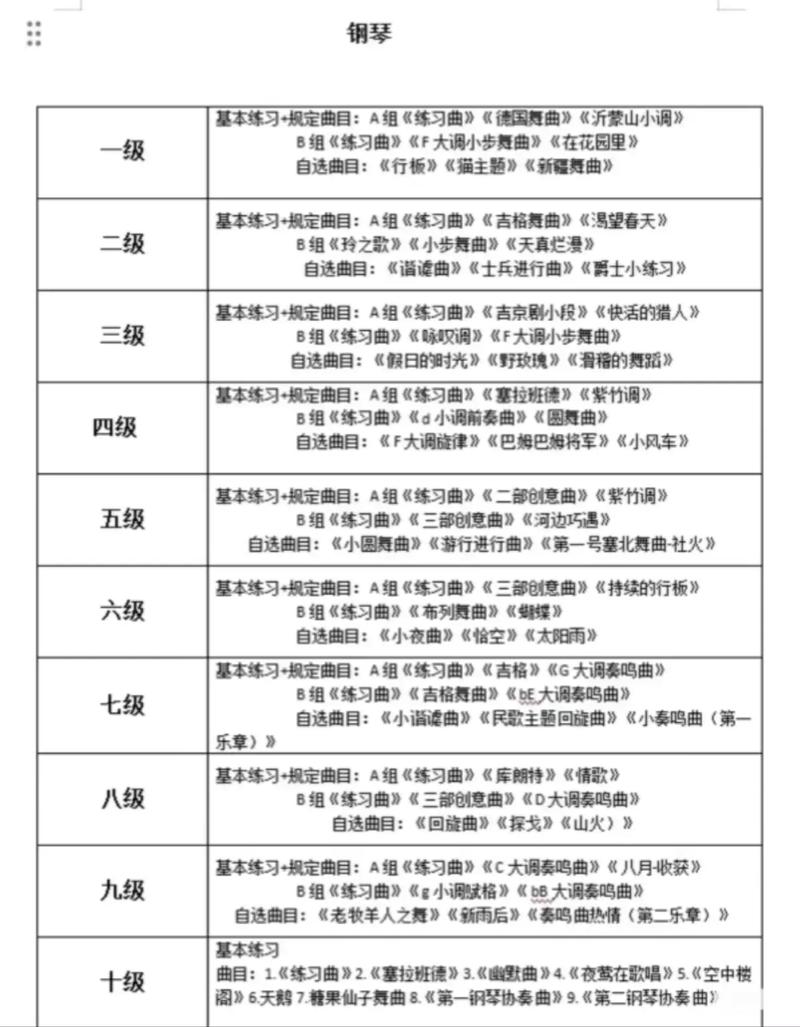
(图片来源网络,侵删)
- 主办单位: 上海音乐学院
- 特点与优势:
- 专业性极强: 上海音乐学院是中国最顶尖的音乐学府之一,其考级标准严格,专业性高,对考生的演奏技巧、音乐表现力要求很高。
- 覆盖面广: 开考乐器和项目非常全面,几乎涵盖了所有主流的西洋乐器、民族乐器、声乐以及音乐基础理论(乐理)。
- 认可度高: 在国内外,尤其是艺术特长生招生、出国留学背景提升等方面,上音考级证书的含金量非常高。
- 适合人群:
- 以专业学习为目标,希望打下坚实基本功的学生。
- 未来有志于报考音乐专业院校或附中的学生。
- 对音乐有极高追求,希望获得权威认证的学习者。
- 在重庆的承办/报名点:
通常由重庆市内各大琴行、艺术培训机构、部分中小学以及上海音乐学院在重庆的合作单位作为报名点和考点,具体报名信息需要关注上音考级官网或官方公众号发布的重庆地区安排。
中央音乐学院社会艺术水平考级
与上音齐名的中国另一顶级音乐学府,其考级同样具有极高的权威性。
- 主办单位: 中央音乐学院
- 特点与优势:
- 权威性高: 央音是中国音乐教育的“黄埔军校”,其考级体系同样严谨,备受认可。
- 侧重演奏与表现: 央音考级非常注重考生的音乐表现力和对作品的理解,不仅仅是技术的考核。
- 体系完善: 考级曲目选择经典,考官队伍专业,评审标准统一。
- 适合人群:
- 与上音考级类似,适合专业学习者、有志于艺术特长生招生的学生。
- 在北方地区影响力尤其巨大,但在全国范围内同样被高度认可。
- 在重庆的承办/报名点:
同样通过重庆当地的授权合作机构进行报名和组织考试,需要关注央音考级官方网站或官方通知。
中国音乐家协会音乐考级
这是由中国音乐家协会主办的全国性考级,覆盖面最广,普及性最强。

(图片来源网络,侵删)
- 主办单位: 中国音乐家协会
- 特点与优势:
- 普及性强: 考级设置相对科学,曲目难度梯度合理,适合大多数业余学习者,是普及音乐教育的重要途径。
- 覆盖面极广: 几乎在全国所有省市都设有考点,报名方便,组织规模大。
- 认可度广: 证书在全国范围内通用,是衡量业余音乐水平的重要参考,尤其在“艺术特长生”认证方面被广泛接受。
- 适合人群:
- 广大业余学习音乐的青少年和成人。
- 作为兴趣培养,希望获得阶段性成果认证的学习者。
- 为“艺术特长生”升学做准备的学生。
- 在重庆的承办单位:
- 重庆市音乐家协会 是中国音协在重庆地区的具体承办单位,每年的考级通知、报名、考试安排都由重庆市音协负责发布和组织,这是重庆本地最主流、最容易报名的考级渠道之一。
英皇考级 (ABRSM - The Associated Board of the Royal Schools of Music)
这是来自英国的国际化音乐考级体系,在全球范围内享有盛誉。
- 主办单位: 英国皇家音乐学院联合委员会
- 特点与优势:
- 国际通用: 证书在全球90多个国家得到认可,对于计划出国留学(尤其是英联邦国家)是重要的加分项。
- 体系全面: 考级不仅包括演奏,还强制要求乐理、视奏、听力等综合音乐素养的考核,非常全面。
- 注重能力培养: 考试内容更贴近实际音乐应用,强调对音乐的理解和综合表现力。
- 适合人群:
- 有出国留学计划,希望获得国际认可证书的学生。
- 希望全面提升音乐综合素养,不仅仅是“会弹”而是“会听、会读、会表现”的学习者。
- 学习体系与国际接轨的家庭。
- 在重庆的报名点:
- 在重庆没有固定的官方考场,通常需要通过授权的英皇师资培训中心或大型国际琴行进行报名和安排考试,考试形式多为视频考试或组织考生前往邻近大城市(如成都、上海)参加现场考试。
重庆本地考级 (如重庆大学艺术学院考级)
部分本地高校或艺术机构也会举办自己的考级,但通常规模和影响力相对较小。
- 主办单位: 如重庆大学艺术学院等。
- 特点与优势:
- 本地化: 可能更贴近本地教学实际情况,适合作为本地区内的水平检验。
- 作为补充: 可以作为其他主流考级的补充,给学习者更多展示的机会。
- 适合人群:
- 主要在本地机构学习,且目标为本地艺术活动或升学认可的学习者。
- 作为对全国性考级的一种尝试和补充。
如何选择?
| 考级单位 | 主要特点 | 适合人群 | 证书认可度 |
|---|---|---|---|
| 上海音乐学院 | 专业性最强,要求高,曲目经典 | 专业学习者、艺考生、追求高含金量者 | 非常高 (国内顶尖) |
| 中央音乐学院 | 权威性高,注重音乐表现力 | 专业学习者、艺考生 | 非常高 (国内顶尖) |
| 中国音协 | 普及性最广,业余为主,全国通用 | 广大业余学习者、艺术特长生 | 高 (全国最普及) |
| 英皇考级 | 国际化,综合素养要求高,体系全面 | 计划出国留学、注重全面音乐能力者 | 极高 (全球通用) |
| 本地考级 | 本地化,作为补充 | 本地学习者,作为水平检验 | 相对较低,区域性认可 |
总结建议
- 对于大多数重庆的琴童和学生: 中国音乐家协会考级 是最主流、最方便的选择,认可度广,能满足升学和兴趣培养的需求。
- 有志于走专业道路的学生: 上海音乐学院 或 中央音乐学院 的考级能提供更专业的检验和更高的平台认可度。
- 有出国计划的学生: 英皇考级 是与国际接轨的最佳选择,能为你未来的海外学习铺路。
- 咨询你的老师: 最重要的一步!你的专业老师最了解你的学习进度和目标,他们能根据你的具体情况,推荐最适合你的考级单位和级别。
报名方式: 通常在每年3-6月期间,各考级单位会发布当年的考级简章,明确报名时间、地点、要求和费用,建议关注 重庆市音乐家协会 的官方信息,以及各大琴行和培训机构的通知。

(图片来源网络,侵删)
