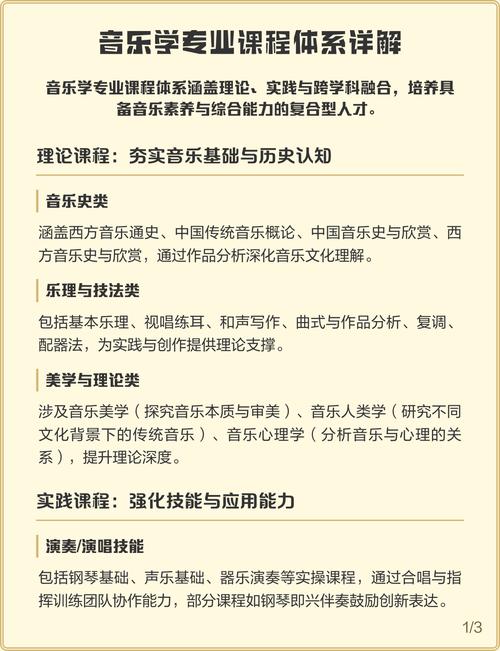
核心基础课程
这是音乐学专业学生的“基本功”,无论未来从事哪个方向,这都是必修的基础。

(图片来源网络,侵删)
-
音乐理论基础
- 学习音高、节奏、音程、和弦、调式、调性、和声、对位、曲式与作品分析等,这是理解音乐语言和结构的基石。
- 目标: 培养学生读谱、听辨、分析和理解音乐作品的能力。
-
视唱练耳
- 这是一门实践性极强的课程,通过大量的听、唱、写练习,将理论知识内化,包括旋律模唱、节奏模仿、和声听辨、四部和声听写等。
- 目标: 建立音乐与耳朵之间的直接联系,提升音乐感知力和记忆力。
-
音乐史
- 通常按历史时期划分,如:
- 西方音乐史: 从中世纪、文艺复兴、巴洛克、古典主义、浪漫主义到20世纪及当代音乐。
- 中国音乐史: 从远古、先秦、汉唐、宋元、明清到近现代音乐。
- 世界民族音乐: 介绍亚洲、非洲、拉丁美洲等不同文化圈的音乐传统。
- 目标: 建立宏观的历史视野,理解音乐风格、体裁、技法的演变及其社会文化背景。
- 通常按历史时期划分,如:
-
乐器演奏 / 声乐
(图片来源网络,侵删)- 要求学生至少精通一件乐器(如钢琴、小提琴等)或声乐,通常需要达到一定的演奏级别。
- 目标: 通过亲身实践,深化对音乐的理解,培养音乐表现力和舞台经验。
专业方向课程
在完成基础课程后,学生可以根据自己的兴趣选择不同的专业方向,进行更深入的学习。
音乐学 / 音乐史研究
这个方向侧重于学术研究和理论分析。
- 音乐文献与史料学: 学习如何查找、阅读、辨别和运用历史音乐文献、手稿、乐谱等第一手资料。
- 特定时期/作曲家专题研究: 如“贝多芬交响曲研究”、“巴洛克复调音乐”等,进行深度挖掘。
- 音乐分析: 学习更复杂的分析方法,如申克分析、动机分析等,对音乐作品进行结构解构。
- 音乐美学: 探讨音乐的本质、价值、形式与内容等哲学问题。
- 音乐社会学/人类学: 将音乐置于社会文化的大背景下,研究音乐与社会、政治、文化的关系。
音乐理论 / 作曲
这个方向侧重于音乐语言的创造和构建。
- 和声学: 深入学习和声理论,从传统功能和声到20世纪的现代和声体系。
- 对位法: 学习多声部音乐的写作技巧,是复音乐习的核心。
- 配器法: 学习如何为不同乐器组合写作,了解乐器的性能、音色和表现力。
- 作曲: 在掌握以上技术的基础上,进行个人音乐创作实践。
- 电子音乐 / 计算机音乐: 学习使用现代技术进行音乐创作和制作。
音乐表演
这个方向侧重于舞台实践和艺术表现。
- 主修乐器/声乐: 这是核心课程,每周有专业导师进行一对一的指导。
- 室内乐 / 合唱: 学习与他人合作,培养协作能力和整体音乐感。
- 演奏实践 / 古乐演奏: 学习如何按照历史风格演奏早期音乐。
- 音乐表演心理学: 研究演奏者在舞台上的心理状态、克服紧张情绪等。
- 即兴演奏: 培养在音乐表演中随机创作的能力。
音乐教育
这个方向侧重于音乐教学的理论与实践。
- 音乐教育学: 学习音乐教育的基本理论和原则。
- 音乐教学法: 如奥尔夫、柯达伊、达尔克罗兹等国际著名音乐教学体系。
- 钢琴教学法 / 声乐教学法: 学习如何教授钢琴或声乐。
- 儿童/青少年心理学: 了解不同年龄段学生的心理发展特点。
- 教育实习: 在中小学或音乐培训机构进行教学实践。
音乐技术 / 音乐制作
这个方向是音乐与科技的交叉领域。
- 数字音频工作站: 学习使用Pro Tools, Logic Pro, Ableton Live等软件进行录音、编辑和混音。
- 声音设计: 为影视、游戏、新媒体等创作和设计声音效果。
- 音乐制作与编曲: 学习如何使用MIDI技术和音源制作完整的音乐作品。
- 乐谱制作软件: 学习使用Sibelius, Finale等专业软件进行乐谱的排版和制作。
- 音乐编程与交互: 学习使用Max/MSP, SuperCollider等工具进行音乐编程和交互式音乐创作。
实践与选修课程
- 合唱团 / 管弦乐队 / 乐队: 几乎所有音乐院校都会要求学生参加至少一个乐团或合唱团,这是锻炼合奏能力和积累舞台经验的重要途径。
- 音乐评论: 学习如何撰写专业的音乐会、唱片、歌剧等评论文章。
- 艺术管理: 学习音乐演出策划、市场营销、项目运营等知识。
- 第二外语: 通常是德语或意大利语,因为大量西方音乐文献和乐谱使用这两种语言。
音乐学专业的课程体系是一个“理论+实践+研究”三位一体的结构:
- 理论(头脑): 通过音乐史、音乐理论等课程,构建知识体系。
- 实践(双手): 通过乐器演奏、合唱、音乐制作等课程,将理论付诸行动。
- 研究(思维): 通过文献阅读、论文写作、音乐分析等课程,培养独立思考和学术研究能力。
学生在入学时通常会选择一个大方向,但随着学习的深入,可以根据自己的兴趣和特长进行调整,最终成为一名复合型的音乐人才。
